Marketing

1、軟件用戶從初次訪問企業(ye)網(wang)站(zhan)到(dao)跟該企業(ye)訂購產品的(de)整個(ge)過程,可將(jiang)(jiang)其分成三(san)個(ge)階(jie)段:網(wang)站(zhan)建(jian)設階(jie)段、營(ying)(ying)銷(xiao)推廣(guang)階(jie)段和在(zai)線(xian)業(ye)務管理階(jie)段。模塊中(zhong)應(ying)包括:網(wang)站(zhan)建(jian)設、搜索引擎營(ying)(ying)銷(xiao)、郵件推廣(guang)、網(wang)絡溝通、信息搜索與(yu)發(fa)布、搜索引擎優化、網(wang)絡廣(guang)告制作(zuo)、、客戶服務、在(zai)線(xian)銷(xiao)售等技(ji)能(neng)的(de)專項實(shi)訓(xun),也能(neng)將(jiang)(jiang)專項實(shi)訓(xun)匯總,方便學生開展企業(ye)網(wang)站(zhan)綜合營(ying)(ying)銷(xiao)、作(zuo)出網(wang)絡營(ying)(ying)銷(xiao)效果評估等的(de)集中(zhong)實(shi)訓(xun)。
2、思沃網絡營(ying)銷模(mo)擬實訓系統是在(zai)綜合目前流行的(de)(de)網絡營(ying)銷途徑和(he)網絡工具的(de)(de)基礎上(shang),結合學生理論學習在(zai)實踐中的(de)(de)不足設(she)計而成的(de)(de)一(yi)款(kuan)營(ying)銷技能(neng)實訓平(ping)臺教學軟件。
3、學生(sheng)不僅可(ke)進行(xing)系(xi)統性、模塊(kuai)化學習(xi)和(he)模擬實(shi)踐(jian)、掌握網(wang)(wang)絡(luo)營(ying)(ying)銷實(shi)踐(jian)方面(mian)的技能(neng)(neng)還可(ke)實(shi)現網(wang)(wang)絡(luo)營(ying)(ying)銷基礎理(li)論知識和(he)實(shi)踐(jian)技能(neng)(neng)的有效結合,使學員獲得從瀏覽學習(xi)網(wang)(wang)站營(ying)(ying)銷達到自行(xing)設計、運營(ying)(ying)、管理(li)營(ying)(ying)銷網(wang)(wang)站的能(neng)(neng)力,為學生(sheng)提供了(le)多(duo)層次(ci)、多(duo)角(jiao)度的實(shi)踐(jian)平臺(tai)。
4、能夠(gou)直觀理(li)(li)解網(wang)絡營銷(xiao)原理(li)(li)和(he)應用過程,幫助學員分析、理(li)(li)解網(wang)絡營銷(xiao)的(de)各種工(gong)具和(he)方法操作過程管理(li)(li)。實(shi)現理(li)(li)論知(zhi)識與(yu)實(shi)踐的(de)有效(xiao)結(jie)合,認識和(he)掌握多(duo)種網(wang)絡營銷(xiao)工(gong)具。理(li)(li)解多(duo)種網(wang)絡營銷(xiao)工(gong)具之(zhi)間的(de)聯系(xi)與(yu)區別,掌握網(wang)絡營銷(xiao)網(wang)站的(de)創(chuang)建、開(kai)發、運營和(he)管理(li)(li)
5、通(tong)過(guo)(guo)學生的分組(zu),開展(zhan)各式(shi)各樣的網絡(luo)營銷(xiao)活動的流程,體(ti)會(hui)不同層(ceng)次(ci)的網絡(luo)營銷(xiao)給企業帶來的機遇。而普通(tong)消費者也可以(yi)通(tong)過(guo)(guo)進入網絡(luo)環境(jing),訪問上述網站,使用個(ge)人郵(you)件服務等感受到企業網絡(luo)營銷(xiao)的影響力。學生通(tong)過(guo)(guo)親身操作軟件,可以(yi)體(ti)會(hui)到網絡(luo)營銷(xiao)與傳統(tong)營銷(xiao)的區別與聯(lian)系,了解各種網絡(luo)營銷(xiao)策略(lve)以(yi)及如(ru)何具(ju)體(ti)實施。
6、模擬現實(shi)的(de)(de)網(wang)絡(luo)(luo)環境,企業用(yong)(yong)戶(hu)可(ke)以(yi)(yi)直接(jie)參與(yu)營(ying)銷(xiao)(xiao)戰略規劃,實(shi)際(ji)操(cao)作(zuo)營(ying)銷(xiao)(xiao)手段(duan),給(gei)學(xue)(xue)(xue)生提供更大的(de)(de)發(fa)揮空間。企業操(cao)作(zuo)端集成(cheng)(cheng)各(ge)種網(wang)絡(luo)(luo)營(ying)銷(xiao)(xiao)工具,以(yi)(yi)及知識(shi)(shi)庫(ku)、客戶(hu)關系、網(wang)上直銷(xiao)(xiao)等功(gong)能(neng),讓學(xue)(xue)(xue)生對直復(fu)營(ying)銷(xiao)(xiao)、數據庫(ku)營(ying)銷(xiao)(xiao)、一對一營(ying)銷(xiao)(xiao)等等都能(neng)夠有更深(shen)的(de)(de)理解。通過使用(yong)(yong)系統,學(xue)(xue)(xue)生不僅可(ke)以(yi)(yi)深(shen)刻體會到網(wang)絡(luo)(luo)營(ying)銷(xiao)(xiao)的(de)(de)優勢,以(yi)(yi)及應該如何去利用(yong)(yong)該優勢,更可(ke)以(yi)(yi)發(fa)現網(wang)絡(luo)(luo)營(ying)銷(xiao)(xiao)的(de)(de)關鍵成(cheng)(cheng)功(gong)因素,印(yin)證并掌握(wo)課堂上學(xue)(xue)(xue)來的(de)(de)網(wang)絡(luo)(luo)營(ying)銷(xiao)(xiao)知識(shi)(shi)。
7、教學(xue)管(guan)理(li)模(mo)塊中系統(tong)管(guan)理(li)員(yuan)可實時(shi)了解、查(cha)看學(xue)生的實驗(yan)操作(zuo)結果,并對其操作(zuo)結果進行(xing)考核。系統(tong)管(guan)理(li)員(yuan)在系統(tong)中擁(yong)有最(zui)高權限,不僅監控(kong)整個(ge)(ge)(ge)系統(tong)的運作(zuo)和(he)每(mei)個(ge)(ge)(ge)用(yong)戶的使用(yong)情況,同時(shi)擔負著整個(ge)(ge)(ge)網絡環境(jing)的后(hou)臺(tai)管(guan)理(li)員(yuan)角色。在學(xue)生開展實驗(yan)之前,系統(tong)管(guan)理(li)員(yuan)先要(yao)設置好實驗(yan)班級信息。

學生技能訓練子系統:







1、簡捷高效(xiao)的三方管理(li)界面,由管理(li)員(yuan)端系統、教(jiao)師(shi)端系統、學生端系統組成.
2、模擬真實的(de)(de)(de)(de)網(wang)(wang)絡(luo)(luo)(luo)(luo)(luo)(luo)環(huan)境,提(ti)供包括:搜(sou)索引擎、郵件(jian)服(fu)務(wu)、門戶網(wang)(wang)站(zhan)(zhan)、商貿信(xin)(xin)息網(wang)(wang)以及(ji)企(qi)業(ye)用(yong)戶自己(ji)創建的(de)(de)(de)(de)各種商務(wu)網(wang)(wang)站(zhan)(zhan)在(zai)(zai)內的(de)(de)(de)(de)模板,支持網(wang)(wang)絡(luo)(luo)(luo)(luo)(luo)(luo)搜(sou)索、郵件(jian)、新(xin)聞組、信(xin)(xin)息發布(bu)、網(wang)(wang)絡(luo)(luo)(luo)(luo)(luo)(luo)廣(guang)告、競價排(pai)名、域名申請、公共(gong)信(xin)(xin)息、在(zai)(zai)線直銷(xiao)等等諸多的(de)(de)(de)(de)網(wang)(wang)絡(luo)(luo)(luo)(luo)(luo)(luo)服(fu)務(wu)項目。在(zai)(zai)這種網(wang)(wang)絡(luo)(luo)(luo)(luo)(luo)(luo)大環(huan)境下,同時(shi)存在(zai)(zai)著企(qi)業(ye)和普通(tong)消(xiao)費(fei)者(zhe)兩(liang)種用(yong)戶:企(qi)業(ye)用(yong)戶通(tong)過(guo)自主的(de)(de)(de)(de)市場(chang)環(huan)境分析(xi)、目標市場(chang)選擇,注冊自己(ji)的(de)(de)(de)(de)企(qi)業(ye),并(bing)根據企(qi)業(ye)情況制(zhi)定網(wang)(wang)絡(luo)(luo)(luo)(luo)(luo)(luo)營銷(xiao)戰略規劃,利用(yong)網(wang)(wang)絡(luo)(luo)(luo)(luo)(luo)(luo)提(ti)供的(de)(de)(de)(de)各種信(xin)(xin)息資源在(zai)(zai)系(xi)統中開展網(wang)(wang)絡(luo)(luo)(luo)(luo)(luo)(luo)營銷(xiao);而消(xiao)費(fei)者(zhe)身處網(wang)(wang)絡(luo)(luo)(luo)(luo)(luo)(luo)環(huan)境,通(tong)過(guo)網(wang)(wang)上沖浪和購(gou)買消(xiao)費(fei)品隨時(shi)隨地的(de)(de)(de)(de)感受各企(qi)業(ye)網(wang)(wang)絡(luo)(luo)(luo)(luo)(luo)(luo)營銷(xiao)策略影(ying)響,體會(hui)企(qi)業(ye)網(wang)(wang)絡(luo)(luo)(luo)(luo)(luo)(luo)營銷(xiao)的(de)(de)(de)(de)魅力所在(zai)(zai)。
3、管(guan)理(li)(li)員: 管(guan)理(li)(li)員在系統(tong)中擁有最高權限,不(bu)僅監控著(zhu)整個系統(tong)的(de)運作(zuo)和每個用(yong)(yong)戶的(de)使用(yong)(yong)情況,同時負責管(guan)理(li)(li)整個網(wang)絡環(huan)境的(de)相關環(huan)節(jie)。修改資(zi)料(liao)(liao)、班級管(guan)理(li)(li)、用(yong)(yong)戶審核、用(yong)(yong)戶管(guan)理(li)(li)、案例設置、原(yuan)料(liao)(liao)庫(ku)設置、認證模式設置、商貿網(wang)管(guan)理(li)(li)、門戶網(wang)站管(guan)理(li)(li)、搜索引擎管(guan)理(li)(li)、營(ying)(ying)銷(xiao)記(ji)錄(lu)考核、營(ying)(ying)銷(xiao)效果排名。
4、企業(ye)(ye):企業(ye)(ye)用戶是網絡營銷的(de)實施者,也是驅動整個系(xi)統運作的(de)主要角色。注冊(ce)企業(ye)(ye)用戶之后(hou),首先(xian)要閱讀當前(qian)系(xi)統的(de)運行環境(案例(li)),通過(guo)對市(shi)場環境、消費(fei)群(qun)體、注冊(ce)資金等(deng)等(deng)諸多因素的(de)分析,以及(ji)市(shi)場細分和目標市(shi)場選擇,決定自己的(de)注冊(ce)企業(ye)(ye)性質。
5、實驗操作:
(1)企業網站設計與(yu)開發(fa):域名申請—網站規(gui)劃(hua)—網站開發(fa)—網站設計
(2)企業網站管理(li)與營銷:模塊什(shen)(shen)么時候需要維護(hu)?新聞管理(li)有(you)何用處?如何管理(li)網站會員?FAQ對(dui)網站有(you)什(shen)(shen)么幫(bang)助?是(shi)否(fou)留意(yi)反饋信(xin)息?是(shi)否(fou)解決(jue)顧客投(tou)訴?是(shi)否(fou)需要友情(qing)鏈接?
(3)商(shang)貿型網(wang)站:供求信息 企業名錄 行業咨詢(xun) 產(chan)品展示 商(shang)務中心
(4)門戶型網(wang)站:新聞(wen)中心、網(wang)上商城(cheng)、新聞(wen)組、分類信(xin)息、網(wang)絡廣告
(5)網上商城:Btoc交(jiao)易 商家后臺(tai)操作
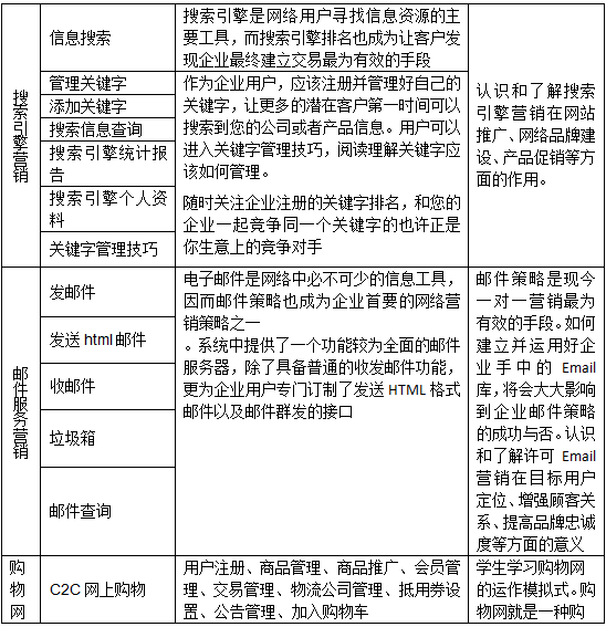
(6)搜(sou)索引(yin)擎:添加關(guan)鍵(jian)字 信息查詢 統(tong)計(ji)報告 關(guan)鍵(jian)字管理技(ji)巧
(7)郵件服務:郵件推(tui)廣 郵件群發(fa)
(8)黃頁營銷;
(9)博客營銷
(10)團購網營銷
(11)流量統計分析等。
6、教學管理模塊
(1)系統管理員可實時了(le)解、查看(kan)學生(sheng)的實驗(yan)操作(zuo)(zuo)結果,并對其操作(zuo)(zuo)結果進行考核(he)。
(2)系統(tong)管(guan)理(li)(li)員(yuan)在(zai)系統(tong)中(zhong)擁(yong)有(you)最高權限,不(bu)僅監控整(zheng)個系統(tong)的運作和每個用戶的使用情況,同時擔負著整(zheng)個網絡環境的后臺管(guan)理(li)(li)員(yuan)角(jiao)色。在(zai)學生開展(zhan)實(shi)驗(yan)之前(qian),系統(tong)管(guan)理(li)(li)員(yuan)先要(yao)設置好實(shi)驗(yan)班(ban)級信息。
(3)教師端:為模擬全真的電(dian)子商務環境,系統(tong)設(she)置(zhi)是對學生交易環境中的各種參(can)數(shu)進行(xing)設(she)置(zhi),教師能在此(ci)設(she)置(zhi)產品(pin)庫管理、物流車輛庫管理、審(shen)核(he)模式設(she)置(zhi)、政府采購信息、進口采購信息、行(xing)業資訊(xun)管理、行(xing)業資訊(xun)審(shen)核(he)、門(men)戶新聞管理、門(men)戶新聞審(shen)核(he)、搜索關鍵字審(shen)核(he)、項(xiang)目交易平臺審(shen)核(he)等。
7、營銷職業人員心里測試:心理(li)輔導(dao)(dao)、熱身(shen)引導(dao)(dao)、互動開放、激蕩探索、團隊(dui)凝聚(ju)、分享體驗、成長(chang)評(ping)價(jia)、指導(dao)(dao)原(yuan)(yuan)(yuan)則(ze)、發展性(xing)原(yuan)(yuan)(yuan)則(ze)、系統(tong)性(xing)原(yuan)(yuan)(yuan)則(ze)、年齡特點(dian)原(yuan)(yuan)(yuan)則(ze)、預防重(zhong)于治療原(yuan)(yuan)(yuan)則(ze)、輔導(dao)(dao)原(yuan)(yuan)(yuan)則(ze)、民主性(xing)原(yuan)(yuan)(yuan)則(ze)、活動性(xing)原(yuan)(yuan)(yuan)則(ze)、參與(yu)性(xing)原(yuan)(yuan)(yuan)則(ze)、多樣性(xing)原(yuan)(yuan)(yuan)則(ze)、主體性(xing)原(yuan)(yuan)(yuan)則(ze)、保密原(yuan)(yuan)(yuan)則(ze)、心理(li)咨詢室
8、網絡典型(xing)(xing)案例采用SWOT分析(xi)模型(xing)(xing)對企(qi)(qi)業(ye)的(de)總戰(zhan)(zhan)略(lve)(lve)、財務戰(zhan)(zhan)略(lve)(lve)、研發戰(zhan)(zhan)略(lve)(lve)、人力資源戰(zhan)(zhan)略(lve)(lve)、生(sheng)產運(yun)作戰(zhan)(zhan)略(lve)(lve)、營銷戰(zhan)(zhan)略(lve)(lve)分別進行企(qi)(qi)業(ye)優勢、劣(lie)勢、機會和威(wei)脅(xie)分析(xi),學(xue)生(sheng)通過典型(xing)(xing)案例實(shi)(shi)驗訓(xun)練,可(ke)以掌(zhang)握企(qi)(qi)業(ye)戰(zhan)(zhan)略(lve)(lve)規劃的(de)研究方法,為學(xue)生(sheng)在企(qi)(qi)業(ye)戰(zhan)(zhan)略(lve)(lve)分析(xi)、戰(zhan)(zhan)略(lve)(lve)選擇、戰(zhan)(zhan)略(lve)(lve)實(shi)(shi)施與控(kong)制等方面提(ti)供實(shi)(shi)真性實(shi)(shi)驗實(shi)(shi)訓(xun)(133個案例)。
關鍵詞:網絡(luo)營銷(xiao)實訓平(ping)臺 網絡(luo)營銷(xiao)教(jiao)(jiao)學平(ping)臺 網絡(luo)營銷(xiao)實訓教(jiao)(jiao)學軟件 網絡(luo)營銷(xiao)教(jiao)(jiao)學系(xi)統;