Comprehensive Training

關(guan)鍵詞:大學(xue)(xue)生創業模擬實訓(xun)實戰教學(xue)(xue)平臺 大學(xue)(xue)生創業實訓(xun)教學(xue)(xue)軟件 大學(xue)(xue)生創業實訓(xun)教學(xue)(xue)系統 大學(xue)(xue)生創業實訓(xun)室(shi)解決方案
大(da)學(xue)(xue)(xue)生(sheng)創(chuang)業(ye)主要是在(zai)校大(da)學(xue)(xue)(xue)生(sheng)和大(da)學(xue)(xue)(xue)畢業(ye)生(sheng)群體(ti)組成,近(jin)年來(lai)大(da)學(xue)(xue)(xue)生(sheng)創(chuang)業(ye)問題越(yue)來(lai)越(yue)受社會(hui)(hui)的(de)(de)關注,因(yin)為大(da)學(xue)(xue)(xue)生(sheng)屬于高級知識人群,并且經(jing)過多年的(de)(de)教育以(yi)及背負著(zhu)社會(hui)(hui)的(de)(de)種(zhong)種(zhong)期(qi)望,在(zai)社會(hui)(hui)經(jing)濟繁榮(rong)發(fa)展的(de)(de)同時(shi),大(da)學(xue)(xue)(xue)生(sheng)創(chuang)業(ye)也成為大(da)學(xue)(xue)(xue)生(sheng)就業(ye)之外的(de)(de)新(xin)興的(de)(de)現象。
大(da)(da)學(xue)(xue)生(sheng)(sheng)創業(ye)群(qun)體(ti)主(zhu)要由(you)(you)在校大(da)(da)學(xue)(xue)生(sheng)(sheng)和畢業(ye)生(sheng)(sheng)組成,由(you)(you)于(yu)大(da)(da)學(xue)(xue)擴招引起大(da)(da)學(xue)(xue)生(sheng)(sheng)就(jiu)業(ye)等一系列(lie)問(wen)題,一部分(fen)大(da)(da)學(xue)(xue)生(sheng)(sheng)通(tong)過(guo)創業(ye)形式實現就(jiu)業(ye),這部分(fen)大(da)(da)學(xue)(xue)生(sheng)(sheng)具有高知識高學(xue)(xue)歷(li)的特(te)點,但是由(you)(you)于(yu)大(da)(da)學(xue)(xue)生(sheng)(sheng)缺乏相對應(ying)的社會(hui)經驗,所以需要全(quan)社會(hui)的關注和幫助。
根據人力資源和(he)社(she)會保(bao)障部的最新統計,2007年(nian)-2008年(nian)的就業狀(zhuang)況很不理想。所以好多大學生都(dou)選擇創業。
大(da)學生(sheng)(sheng)創(chuang)業(ye)(ye)逐漸被社會(hui)所承認和接受,同時(shi)也(ye)肩負著提高(gao)大(da)學生(sheng)(sheng)畢業(ye)(ye)就(jiu)(jiu)業(ye)(ye)率和社會(hui)穩定(ding)等的(de)歷史(shi)使命(ming)。在高(gao)校(xiao)擴招(zhao)之(zhi)后越來越多大(da)學生(sheng)(sheng)走出校(xiao)門的(de)同時(shi),大(da)學生(sheng)(sheng)創(chuang)業(ye)(ye)就(jiu)(jiu)成(cheng)為了大(da)學生(sheng)(sheng)就(jiu)(jiu)業(ye)(ye)之(zhi)外的(de)一個社會(hui)新問題。
思沃大(da)學生創業模(mo)擬實(shi)訓系統是一款(kuan)重點將理論和實(shi)踐、案(an)例(li)分析相結合的(de)模(mo)擬實(shi)訓實(shi)戰平臺教學軟件。為滿(man)足高校的(de)教學需求,本公(gong)司提供創業實(shi)訓室解決方案(an)。
用戶(hu)對象:本教學軟(ruan)件(jian)適用于各專業大(da)學生創業的模擬實訓(xun)。
軟件教(jiao)學方式:理論學習(xi)與(yu)案(an)例實踐相結(jie)合(he),將實驗考(kao)核與(yu)教(jiao)學考(kao)核系(xi)統相結(jie)合(he)。
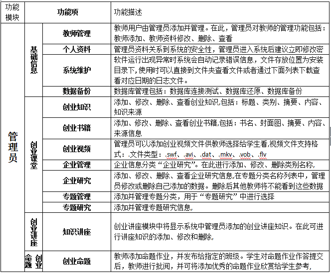
軟(ruan)件(jian)(jian)的(de)功(gong)能概(gai)述:軟(ruan)件(jian)(jian)分管(guan)(guan)理(li)員(yuan)、教(jiao)師和學生三個用戶角色。管(guan)(guan)理(li)員(yuan)負責(ze)對教(jiao)師的(de)添加管(guan)(guan)理(li)及基礎數據的(de)添加。教(jiao)師負責(ze)對學生的(de)管(guan)(guan)理(li)以及對實驗(yan)的(de)總體(ti)掌控(kong)。
學(xue)生端模擬現實創業(ye)的步驟及(ji)相關流程(cheng)進行創業(ye)實驗。
學(xue)生端模擬現(xian)實(shi)創業的步(bu)驟及相關流程進行創業實(shi)驗。
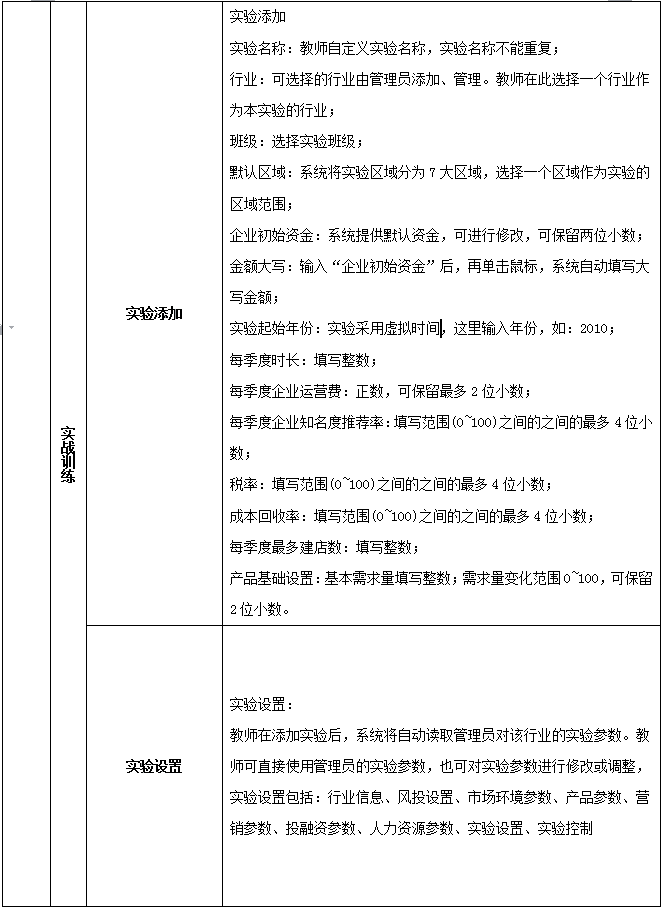
思沃大(da)學(xue)(xue)生(sheng)(sheng)創(chuang)(chuang)(chuang)(chuang)(chuang)(chuang)業(ye)(ye)(ye)模擬(ni)(ni)(ni)實(shi)(shi)(shi)(shi)訓平臺系統(tong)從(cong)大(da)學(xue)(xue)生(sheng)(sheng)創(chuang)(chuang)(chuang)(chuang)(chuang)(chuang)業(ye)(ye)(ye)的(de)(de)(de)現(xian)狀分析,將(jiang)創(chuang)(chuang)(chuang)(chuang)(chuang)(chuang)業(ye)(ye)(ye)教育的(de)(de)(de)內容以及因素滲透在專業(ye)(ye)(ye)實(shi)(shi)(shi)(shi)踐(jian)教學(xue)(xue)中(zhong)(zhong)(zhong),并根據創(chuang)(chuang)(chuang)(chuang)(chuang)(chuang)業(ye)(ye)(ye)教育的(de)(de)(de)目(mu)標及內容設(she)置較完善的(de)(de)(de)創(chuang)(chuang)(chuang)(chuang)(chuang)(chuang)業(ye)(ye)(ye)實(shi)(shi)(shi)(shi)踐(jian)體系。軟件(jian)模擬(ni)(ni)(ni)交互思想,采用(yong)國際先進的(de)(de)(de)計(ji)算機仿真技術(shu),仿真模擬(ni)(ni)(ni)虛(xu)擬(ni)(ni)(ni)市(shi)場環境、市(shi)場調(diao)查(cha)以及整個(ge)(ge)市(shi)場競爭結構。學(xue)(xue)生(sheng)(sheng)通過軟件(jian)學(xue)(xue)習創(chuang)(chuang)(chuang)(chuang)(chuang)(chuang)業(ye)(ye)(ye)心理學(xue)(xue)、創(chuang)(chuang)(chuang)(chuang)(chuang)(chuang)業(ye)(ye)(ye)講堂、網(wang)上創(chuang)(chuang)(chuang)(chuang)(chuang)(chuang)業(ye)(ye)(ye)、創(chuang)(chuang)(chuang)(chuang)(chuang)(chuang)業(ye)(ye)(ye)準備等(deng)創(chuang)(chuang)(chuang)(chuang)(chuang)(chuang)業(ye)(ye)(ye)知識,撰寫一(yi)份創(chuang)(chuang)(chuang)(chuang)(chuang)(chuang)業(ye)(ye)(ye)計(ji)劃書,投入(ru)到創(chuang)(chuang)(chuang)(chuang)(chuang)(chuang)業(ye)(ye)(ye)實(shi)(shi)(shi)(shi)戰(zhan)(zhan)中(zhong)(zhong)(zhong)。創(chuang)(chuang)(chuang)(chuang)(chuang)(chuang)業(ye)(ye)(ye)實(shi)(shi)(shi)(shi)戰(zhan)(zhan)分為(wei)公(gong)司(si)注(zhu)冊和實(shi)(shi)(shi)(shi)戰(zhan)(zhan)運(yun)(yun)營(ying)。公(gong)司(si)注(zhu)冊采用(yong)Flash動畫模式(shi),模擬(ni)(ni)(ni)公(gong)司(si)注(zhu)冊的(de)(de)(de)整個(ge)(ge)流程。實(shi)(shi)(shi)(shi)戰(zhan)(zhan)運(yun)(yun)營(ying)是(shi)整個(ge)(ge)系統(tong)的(de)(de)(de)主體,將(jiang)全國分為(wei)七個(ge)(ge)區域:東北地(di)(di)(di)區、華(hua)(hua)北地(di)(di)(di)區、西(xi)北地(di)(di)(di)區、華(hua)(hua)東地(di)(di)(di)區、西(xi)南(nan)地(di)(di)(di)區、華(hua)(hua)中(zhong)(zhong)(zhong)地(di)(di)(di)區、華(hua)(hua)南(nan)地(di)(di)(di)區。系統(tong)模擬(ni)(ni)(ni)公(gong)司(si)內部與(yu)外(wai)在市(shi)場之間(jian)的(de)(de)(de)矛(mao)盾(dun),創(chuang)(chuang)(chuang)(chuang)(chuang)(chuang)業(ye)(ye)(ye)者通過各(ge)種調(diao)查(cha)、決策解(jie)決企業(ye)(ye)(ye)市(shi)場運(yun)(yun)營(ying)過程中(zhong)(zhong)(zhong)可能(neng)遇(yu)到的(de)(de)(de)各(ge)種情況。在區域需求飽和后擴大(da)市(shi)場,對(dui)其中(zhong)(zhong)(zhong)出現(xian)的(de)(de)(de)問題和運(yun)(yun)營(ying)結果進行分析與(yu)評估,培養(yang)大(da)學(xue)(xue)生(sheng)(sheng)正(zheng)確的(de)(de)(de)人生(sheng)(sheng)觀(guan)(guan)、價值(zhi)觀(guan)(guan)、就業(ye)(ye)(ye)觀(guan)(guan),提(ti)高大(da)學(xue)(xue)生(sheng)(sheng)勇于(yu)創(chuang)(chuang)(chuang)(chuang)(chuang)(chuang)業(ye)(ye)(ye)的(de)(de)(de)精神,讓(rang)大(da)學(xue)(xue)生(sheng)(sheng)有(you)良好的(de)(de)(de)創(chuang)(chuang)(chuang)(chuang)(chuang)(chuang)業(ye)(ye)(ye)意識,增強大(da)學(xue)(xue)生(sheng)(sheng)自主創(chuang)(chuang)(chuang)(chuang)(chuang)(chuang)業(ye)(ye)(ye)能(neng)力。
本教學系(xi)統主要(yao)功(gong)能特色(se):
1、以LASH動畫形式模擬公(gong)司(si)(si)工(gong)(gong)商注冊流程。公(gong)司(si)(si)基本信息包括(kuo)公(gong)司(si)(si)名(ming)稱,年份,品(pin)牌、商標、所在區域(yu)、擴張區域(yu)、流動資(zi)金、風險投資(zi)、投資(zi)情況、融資(zi)情況、信用等(deng)級、品(pin)牌知名(ming)度(du)(du)、倉庫(ku)信息(面積/最(zui)大(da)存(cun)量(liang)/單位管理費(fei))、產(chan)(chan)品(pin)庫(ku)存(cun)(每一種產(chan)(chan)品(pin)的庫(ku)存(cun)數(shu)(shu)量(liang))、當前季(ji)度(du)(du)的訂單執(zhi)行情況(總訂單/已執(zhi)行)、自建店數(shu)(shu)量(liang)、當前正在提供的服務、技術研(yan)發(fa)情況(已研(yan)發(fa)的技術/研(yan)發(fa)時間[哪年哪季(ji)度(du)(du)])、生(sheng)產(chan)(chan)線(生(sheng)產(chan)(chan)線名(ming)稱/檔次)、公(gong)司(si)(si)員(yuan)工(gong)(gong)(管理層人(ren)(ren)數(shu)(shu)/生(sheng)產(chan)(chan)線工(gong)(gong)人(ren)(ren)人(ren)(ren)數(shu)(shu))等(deng)等(deng)。
2、包含(han)創(chuang)(chuang)業(ye)(ye)(ye)理論知(zhi)識的(de)學習和創(chuang)(chuang)業(ye)(ye)(ye)實戰訓練。創(chuang)(chuang)業(ye)(ye)(ye)理論知(zhi)識包括測(ce)評系統(tong)、創(chuang)(chuang)業(ye)(ye)(ye)課堂、創(chuang)(chuang)業(ye)(ye)(ye)講(jiang)談、創(chuang)(chuang)業(ye)(ye)(ye)命題、創(chuang)(chuang)業(ye)(ye)(ye)計劃(hua)(hua)書、法(fa)規知(zhi)識、網上創(chuang)(chuang)業(ye)(ye)(ye)、創(chuang)(chuang)業(ye)(ye)(ye)準備、創(chuang)(chuang)業(ye)(ye)(ye)論壇。創(chuang)(chuang)業(ye)(ye)(ye)實戰訓練包含(han)選擇行業(ye)(ye)(ye)、注冊公司、人員招聘(pin)、產(chan)品戰略策劃(hua)(hua)、產(chan)品生產(chan)、渠道銷(xiao)售(shou)、促(cu)銷(xiao)、備貨運(yun)送等(deng)內(nei)容。
3、企(qi)業(ye)經營管理:了解企(qi)業(ye)實時(shi)狀況、工商行政(zheng)事務處理、人員招聘、工資福(fu)利、公(gong)司制(zhi)度、員工培訓、人員流動等人事管理策略
4、企(qi)(qi)業投融(rong)資管理(li):系統必須含有(you)投融(rong)資模(mo)塊(kuai)(kuai),了解操作企(qi)(qi)業的(de)基本投資和融(rong)資手段,模(mo)塊(kuai)(kuai)包括:銀(yin)行(xing)存款、銀(yin)行(xing)貸(dai)款、企(qi)(qi)業間(jian)借貸(dai)、民間(jian)借貸(dai)、私(si)幕股權(quan)。另外還含有(you)風(feng)(feng)險(xian)投資模(mo)塊(kuai)(kuai),在審核計劃書后(hou)做出評價和評分,由(you)教師設置是否(fou)給(gei)(gei)予風(feng)(feng)險(xian)投資,以及金額。設置后(hou)系統自(zi)動給(gei)(gei)相(xiang)應(ying)企(qi)(qi)業發送(song)反饋信息,接(jie)受并給(gei)(gei)予風(feng)(feng)投的(de)企(qi)(qi)業前來簽訂(ding)風(feng)(feng)投協議領取風(feng)(feng)投資金
5、系統具有自(zi)動(dong)計(ji)(ji)分和手動(dong)評分功能。自(zi)動(dong)計(ji)(ji)分以各方面排(pai)名(ming)(ming)(ming)(ming)的形式,包(bao)括資金排(pai)名(ming)(ming)(ming)(ming)、銷售排(pai)名(ming)(ming)(ming)(ming)、知名(ming)(ming)(ming)(ming)度(du)排(pai)名(ming)(ming)(ming)(ming)、利潤排(pai)名(ming)(ming)(ming)(ming)、投資收益(yi)排(pai)名(ming)(ming)(ming)(ming)、廣告(gao)(gao)設(she)計(ji)(ji)排(pai)名(ming)(ming)(ming)(ming)、市場(chang)占有率排(pai)名(ming)(ming)(ming)(ming)、美譽(yu)度(du)排(pai)名(ming)(ming)(ming)(ming)、投融資收益(yi)排(pai)名(ming)(ming)(ming)(ming)、累(lei)計(ji)(ji)繳稅排(pai)名(ming)(ming)(ming)(ming)、綜合排(pai)名(ming)(ming)(ming)(ming)等(deng)。教(jiao)師可(ke)以批閱(yue)學(xue)生所提(ti)交(jiao)的計(ji)(ji)劃(hua)書、廣告(gao)(gao)設(she)計(ji)(ji)、市場(chang)調查分析、公司制度(du)等(deng)。
6、系統提供超過十個行(xing)(xing)(xing)業的相關參(can)(can)(can)(can)數(shu)(shu)(消費者特征、 類別 、消費者特征、消費者構成參(can)(can)(can)(can)數(shu)(shu)、消費者偏(pian)好參(can)(can)(can)(can)數(shu)(shu)、產品屬性(xing)類別、產品屬性(xing)類別參(can)(can)(can)(can)數(shu)(shu)、產品屬性(xing)、產品屬性(xing)參(can)(can)(can)(can)數(shu)(shu)、生(sheng)產線類型(xing)(xing)、生(sheng)產線類型(xing)(xing) 參(can)(can)(can)(can)數(shu)(shu)、行(xing)(xing)(xing)業參(can)(can)(can)(can)數(shu)(shu) 、運行(xing)(xing)(xing)參(can)(can)(can)(can)數(shu)(shu)、區(qu)域參(can)(can)(can)(can)數(shu)(shu) 、購買(mai)參(can)(can)(can)(can)數(shu)(shu) 、經濟參(can)(can)(can)(can)數(shu)(shu)、渠(qu)道類型(xing)(xing)、渠(qu)道參(can)(can)(can)(can)數(shu)(shu)、促(cu)銷(xiao)類型(xing)(xing)、促(cu)銷(xiao)參(can)(can)(can)(can)數(shu)(shu)、廣告規格、廣告媒體(ti)、廣告參(can)(can)(can)(can)數(shu)(shu)、服務(wu)類型(xing)(xing)、服務(wu)參(can)(can)(can)(can)數(shu)(shu)、市場調查參(can)(can)(can)(can)數(shu)(shu)、宏觀社會信息(xi)(xi)、行(xing)(xing)(xing)業動態信息(xi)(xi)、背景案例信息(xi)(xi))。